近日,十大外围足球平台app赵鹏教授团队在Plant Physiology(一区Top,五年IF = 8.699)在线发表了题为“DNA methylation role in subgenome expression dominance of Juglans regia and its wild relative J. mandshurica”的研究论文,探究了多年生木本经济植物核桃及其野生近缘种核桃楸亚基因组表达优势的特征,并揭示了DNA甲基化修饰在其中扮演的重要角色。

亚基因组表达优势是指多倍体显性亚基因组来源的基因对于同源基因总表达量贡献相对更大的现象。有研究发现该现象可能与植物的一些关键表型性状相关,因此在多倍体的环境适应中扮演着重要角色。然而,这一现象背后的表观遗传分子机制尚未得到充分研究,尤其是在多年生木本植物中。核桃及其野生近缘种核桃楸是具有重要经济价值的木本植物,且课题组前期的研究发现二者都是经历过全基因组复制事件的古多倍体植物。

图1 核桃和核桃楸雌花与果实形态
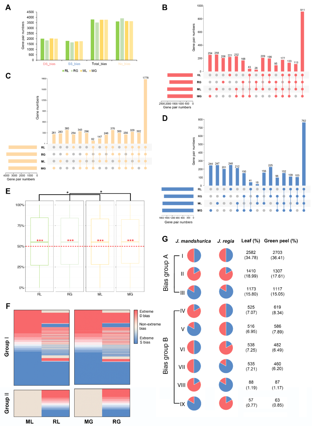
该研究以核桃和核桃楸的叶片和青果皮为材料,利用高通量测序技术,明确了胡桃属两个物种亚基因组表达优势的特征,并探讨了其表观遗传基础。通过共线性分析,将两个物种的基因组划分为显性亚基因组(dominant subgenome, DS)和随从亚基因组(submissive subgenome, SS, 图2),功能富集分析显示DS特有基因可能在生物应激反应、病原体防御中起着关键作用,另外,偏向表达基因(biased expression genes, BEGs)主要与外界刺激响应有关,而非BEGs则可能与一些信号转导相关复合物的组成有关。

图2 核桃和核桃楸的亚基因组信息
通过共线性分析,将两个物种的基因组划分为显性亚基因组(dominant subgenome, DS)和随从亚基因组(submissive subgenome, SS, 图2),功能富集分析显示DS特有基因可能在生物应激反应、病原体防御中起着关键作用。

图3 核桃和核桃楸亚基因组表达优势特征
研究确认了核桃与核桃楸叶片、青果皮中存在亚基因组表达优势现象,并发现偏向表达基因(biased expression genes, BEGs)主要与外界刺激响应有关,而非BEGs则可能与一些信号转导相关复合物的组成有关。

图4 核桃和核桃楸亚基因组上不对称的DNA甲基化修饰特征
将同源基因表达水平、DNA甲基化修饰水平、基因附近四大类型转座子密度、基因所对应前体mRNA发生的可变剪接事件进行联合分析,发现DNA甲基化修饰可能通过修饰LTR/TIR/non-TIR这三种类型的转座子、提高对应前体mRNA的可变剪接效率,从而导致同源基因对的偏向表达。该研究结果有助于了解多年生木本植物亚基因组表达优势的表观遗传学基础及环境适应性的分子基础。
十大外围足球平台app团队博士后李梦迪为论文的第一作者,赵鹏教授为论文的通讯作者,课题组硕士研究生欧梦薇、何小舟、马佳雨等,博士研究生叶航、刘恒兆参与了这项研究工作。该研究工作得到了国家自然科学基金面上项目(32070372,41471038),国家自然科学基金青年项目(32200295),中国博士后科学基金面上项目(2022MD723843),陕西省杰出青年基金项目(2023-JC-JQ-22),陕西省基础研究项目(22JHZ005),陕西省自然科学基金面上项目(2019JM-008)等项目的支持。
第一作者简介:李梦迪,武汉大学植物学博士,十大外围足球平台app团队博士后,主要研究方向为植物亚基因组优势与表观遗传调控。主持国家自然科学基金青年项目1项,中国博士后科学基金面上项目1项。以第一作者/共同第一作者身份发表科研论文10余篇,多篇科研论文发表在植物学领域的国际主流专业杂志上,如New Phytologist、Plant Physiology、Horticulture Research、Frontiers in Plant Science、Communications Biology、BMC Plant Biology等,为植物表观遗传修饰及环境适应性演化方面研究提供了新的借鉴。
通讯作者简介:赵鹏,教授,博士生导师,西北农林科技大学理学博士。“陕西省杰出青年科学基金”获得者,陕西省植物学会副秘书长、理事,西北植物学报青年编委,陕西省首届“秦岭生态环保青年学者”。曾赴美国Purdue University(普渡大学)留学。主要研究方向植物分子生态学,以世界重要经济树种胡桃属植物为研究模型材料,开展生态遗传进化和群体基因组学研究,将分子生物学技术和方法应用到森林树种生物多样性和演化历史研究,理解森林植物如何适应生态环境变化的遗传学机制,推动林木遗传及资源生物持续利用的分子基础研究。主持国家自然科学基金项目3项,陕西省杰出青年科学基金项目1项,十大外围足球平台app“优秀青年学术骨干支持计划”1项;出版英文专著1部,副主编国家十二五规划教材《植物学实验》1部;发表科研论文70余篇,多篇论文发表在植物分子生态学、进化生物学和群体遗传学领域的国际主流专业杂志,如PLoS Genetics、Plant Physiology、Horticulture Research、Molecular Phylogenetics and Evolution、Molecular Ecology Resources等。
论文链接:https://doi.org/10.1093/plphys/kiad394


